今天给大家找来的是一位海外工程师朋友“胖哥”,他目前在某豪华品牌任职(由于岗位非常重要,暂且替他保密),也是我们的老朋友了。
作为一个从事新能源行业、又身处海外的一线技术人员,他看待全球汽车工业的视角,或许会更加多元一些。
今天,他想站在欧洲的视角,和大家聊聊汽车行业大变革的那些事儿。
如果大家感兴趣的话,欢迎在评论区留言(下期话题可能会更劲爆)。
声明:
为保证内容的真实性,以下内容为车主亲笔所写,公社仅做编辑整理
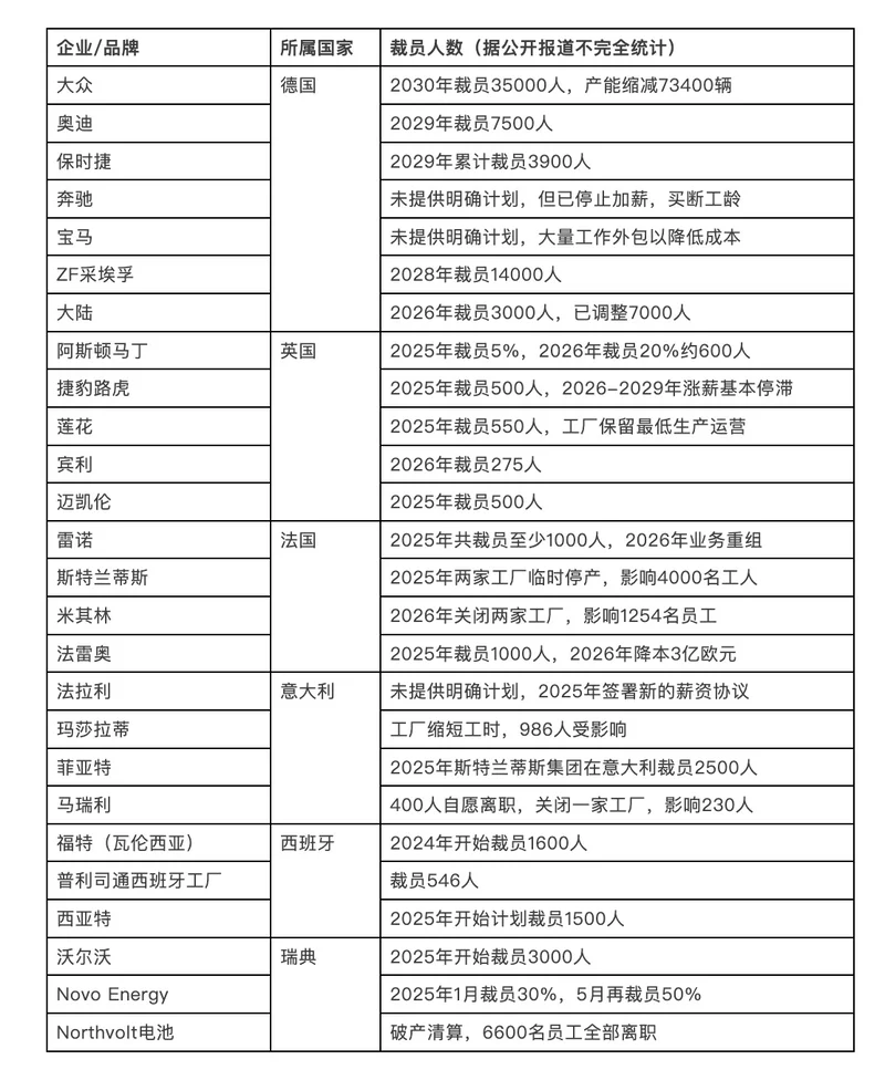
欧洲汽车行业,彻底崩盘了。
几个主流的汽车产销大国——德国,法国,意大利,英国,西班牙,瑞典……已经开始大规模的集体裁员。
曾经的百万漕工衣食所系,现在也只不过是“发展历史比较悠久,产业工人比较丰富”的托辞而已。
据不完全统计,直接受影响的人数已经高达10万人。保时捷所在地斯图加特,就因为产业萎缩,从2023年起房价就在逐年下跌。
如果连相关连带产业也算上,这被裁的50万人,甚至和法国里昂的总人口相当。
欧洲汽车行业的溃败,蒸发了一整座中型城市。

01. 汽车行业的欧洲梦
众所周知,在电气化和智能化的浪潮下,中国已经拥有了全世界绕不开的、最完善也是最先进的产业链。
只要有足够多的钱,哪怕对汽车一无所知,也能找来各路大神各显神通。职业经理人并不需要那么懂车,更关键的是像乐高一样,拼出用户最需要的积木。
而这一幕,20年前的欧洲车企,也同样经历过。
一个有些黑色幽默的例子是,2016年,中国成了捷豹路虎最大的海外单一市场;同年,新的发动机工厂在常熟投产。
在那个时间点上,那台印了一长串名字的车型,居然要加价20多万才能提车。

但10年后的今天,奇瑞捷豹路虎揽胜极光L的落地价,甚至还不到当年的加价。原有的工厂停产,车型也因为久久不曾换代、缺乏市场竞争力,即将退出市场。
反倒是奇瑞负责技术研发的Freelander,借助了捷豹路虎的品牌势能。首款车型,会在3月31日和大家见面。

对于我们这些从业人员来说,那些在汽车领域耳熟能详的开发流程、节点术语,还有各种数不清的管理体系,很多都来自于这些车企数十年来的积淀。
1991年,美国人Kevin Forsberg和Harold Mooz发表了经典的V型开发流程理论;第二年,就出现在了德国IABG与德国国防采购体系开展的联合合作中。
想进一步了解的小伙伴,可以戳这篇:《AI,早就把汽车渗透成筛子了……》
30多年来,欧洲建立了全世界最完善的“旧时代”汽车供应链。整个企业的研发体系、人才培养、市场导向、资金流动,都是按照这样的体系完善起来的。

毋宁说,汽车从一块钢板开始、到成为市场上的产品,到用户开到报废、最后回收,整套产业链,都已经被欧洲上百家车企和供应商,标好了全程的价格。
整整一代汽车工程师们,从年轻时的教育开始,就适配于这样的一套系统。
从来没有人想过,这套系统有朝一日也会出问题——
每个人都被彻底细化成了巨大产业链上的一颗精密而可靠的螺丝钉,你的领导是这么升职加薪走到退休的,你也可以这么走。车企就这样越做越大,甚至富可敌国。
大众在德国的极盛时期、也就是2019年,总营收2526亿欧元,而德国当年的总GDP为34358亿欧元,一家企业占据了德国7.35%的GDP。
这个数字,直到今天,都没有任何一家车企能够超越。

*大众汽车食堂的香肠Currybockwurst都有着自己的零件号:199 398 500 A
唯物主义价值观告诉我们,生产力决定生产关系,而生产关系反作用于生产力。这套基于欧洲汽车业发达生产力所建立起的生产关系,从没有人怀疑过其正确性。
彼时,我们作为后发者,总在感叹欧洲的企业到底是怎么做到,把技术研发和产品研发做到极致的。
很多人都惊叹于奔驰对于豪华和奢侈的不断重新定义,感慨宝马M-Power对于操控乐趣的不懈追求……
我们羡慕他们能够有充足的资金和人才,把任何一个细致入微的需求和项目都开发到精益求精,就像是年轻的学徒工,羡慕工厂里那些眼睛比尺子还准的老师傅们一样。
德国式的体系管理,让一切计划都变得可控。员工们习惯了955和不加班以及30个工作日的年假,清楚地知道自己明年,后年,大后年要做什么。
车型的研发计划排到了5年后,而那个时候需要怎样的技术,市场做怎样的定位,都是提前计划好的。德国人甚至会在前一年,就计划好第二年的年假旅行。
因为他们深知,过去的这么多年来,整个企业、整个城市,甚至整个国家都是这么运作的,底气就是自己在这个巨大的工业机器里,已经被完善的体系化,打磨成了全世界精度最高的那一颗齿轮。
生产力和生产关系近乎完美的适配着,享受着林语堂笔下“世界大同的理想生活”中全世界理应上交给英国乡下,法国厨子和德国汽车的财富。
*驶向号称世界最美小镇——英国Cotswolds科茨沃尔德乡下别墅的一辆来自德国斯图加特的保时捷356跑车,欧洲梦的具象化
每个人都希望成为八级钳工。
直到“数控机床”的到来,彻底毁了这一切。
02. 从诺贝尔经济学奖,到漫漫出海路
2024年的诺贝尔经济学奖,授给了Daron Acemoglu、Simon Johnson和James A. Robinson,以表彰他们在制度经济学领域的贡献。
评审团在报告中说,他们证明了经济制度对于社会生产力的决定性作用,解释了经济行为成功或失败的根本原因。
胖哥不去评论,这个结论是不是适配每一个现代国家的不同政策。但是从唯物史观来看,生产关系由以下三个部分组成:
生产资料所有制,人在生产中的地位和相互关系,以及产品的分配方式。
就像我们一开始提到的一样,中国已经建立了全世界最完善,最先进,性价比最高的电动/智能网联汽车产业链。
就像曾经的欧洲人一样,我们把汽车从钢板开始,到汽车被制造出来,最后被消费者开报废回收这个全流程的每一个阶段,都制定了技术规则,并且标好了价格——
而且是相对当年来说,相当实惠的价格。
不可否认的是,在21世纪的第二个25年里,中国汽车行业已经掌握了电动汽车的生产资料。
相对于体系严密,研发细化的欧洲式企业管理体系,福特总裁兼首席执行官Jim Farley曾表示,F1的研发体系,是更适合欧洲车企追赶中国车企研发进度的方式。
其实扩展来看,不仅是F1,赛车运动的研发体系也是。(当然,和量产车的研发有着本质上的区别)
赛车的规则确定且单一,车辆的研发将针对极窄领域的应用范围,进行深度的研发探索,以获得在某一特定规则下最优化最极限的性能。
团队中的每一个人,目标都单一且扁平:虽然负责的工作内容不同,但是核心目标是一致的,就是获得更好的成绩。
因此在传统车企中“只为流程负责不为项目负责”的典型甩锅问题,在赛车领域并不存在。
而这种问题导向的快速研发,就是现阶段的欧洲车企最为欠缺的能力,也是中国车企最强也最容易被忽略的软实力。
如果说赛车是欧洲车企的最后一块遮羞布,那么中国车企作为后起之秀,以“电动化智能化”带来的攻城掠地的研发体系,这种人在生产中的地位和相互关系,将掀开这块遮羞布的最后一层。
当然,或许也会存在过度内卷与人员精力的透支消耗

。
欧洲人诚然不能接受996与周末加班开会,也不能接受用Whatsapp(海外版微信)聊工作,而不去发正式的邮件。
但是在这之外,欧洲人是知道如何直抓要点占领技术优势的。他们30年的父辈们前干过,只是现在躺在功劳簿上,不想起来罢了。
今天胖哥想和大家聊的最后一层,则是产品的分配方式。
考虑到关税问题和各地用人成本的差异,中国电动汽车价格,早已成为了全世界的洼地(不然也不会出现德国经销商从中国买车去德国卖的倒爷行为

)。
这里用比亚迪做个例子:
车型/起步价
中国
德国
法国
英国
Dolphin
(海豚)
9.98万元
22990欧元
18.33万RMB
18990欧元
15.14万RMB
18675英镑
17.24万RMB
Atto 3
(元Plus)
11.58万元
44990欧元
35.87万RMB
36500欧元
29.10万RMB
38990英镑
35.99万RMB
Seal
(海豹)
17.58万元
47990欧元
38.27万RMB
41990欧元
33.48万RMB
45730英镑
42.21万RMB
但是除却单车价格的差异,以及对应的二手车残值估值/维修保养成本/金融成本等等消费者直接感知到的内容,我们在产品分配方式上更应注重的是产品品牌形象的建立。
众所周知的是,产品的品牌形象很大程度上决定了产品的溢价,而溢价则是利润的重要来源之一。
《回到未来》里,1955年的男主不理解为什么教授会用日本的工业垃圾。而1985年的教授,说日本产的电器是全世界最好的。
低价策略,并不能帮助中国车企建立正面形象,最重要的还是要做好产品定位,精准向细分市场目标人群出击。
对于欧洲这种存量市场而言,输出产品最好的方式,就是把别人的饭抢到自己嘴里吃。
而这一点,对中国车企来说,是正在进行时。
或许用不了多久,我们就会看到越来越多的中国品牌车型,因为更现金的技术、更好用的产品,在全球开枝散叶;
也会听到越来越多的外国人,对made in China的汽车由衷地夸赞。
03. 写在最后
诚然欧公子的好日子快要过到头了,我们仍旧不能因为短期的成绩就好高骛远。
大众、奔驰、宝马等欧洲品牌反应的速度非常快,已经在借助中国的汽车产业链和研发资源提升迭代速度,也各自推出了有竞争力的电动化车型;
而按照名义GDP来计算,欧盟也依旧是世界第三大经济体,并且拥有全世界最成熟完善的汽车法律法规体系。
其实,这篇文章一开始最想用《旧制度与大革命》这个标题,是因为托克维尔在书中有这样一句话,也送给全体中国汽车工程师共勉——
伟大的革命一旦成功,便使产生革命的原因消失。革命由于本身的成功,反而变得不可理解了。
在中国汽车的出海之路上,我们输出生产力,进而反哺生产关系,也应该时刻记住来自欧洲汽车行业的前车之鉴。
而接下来的几年里,不仅中国市场会展开决战时刻,全球汽车行业,更是会经历一场史无前例的巨大变革。
而我们每一个人,既是见证者,又是受益者。